erd penjualan tiket bioskop online pt cinema
Table of Content
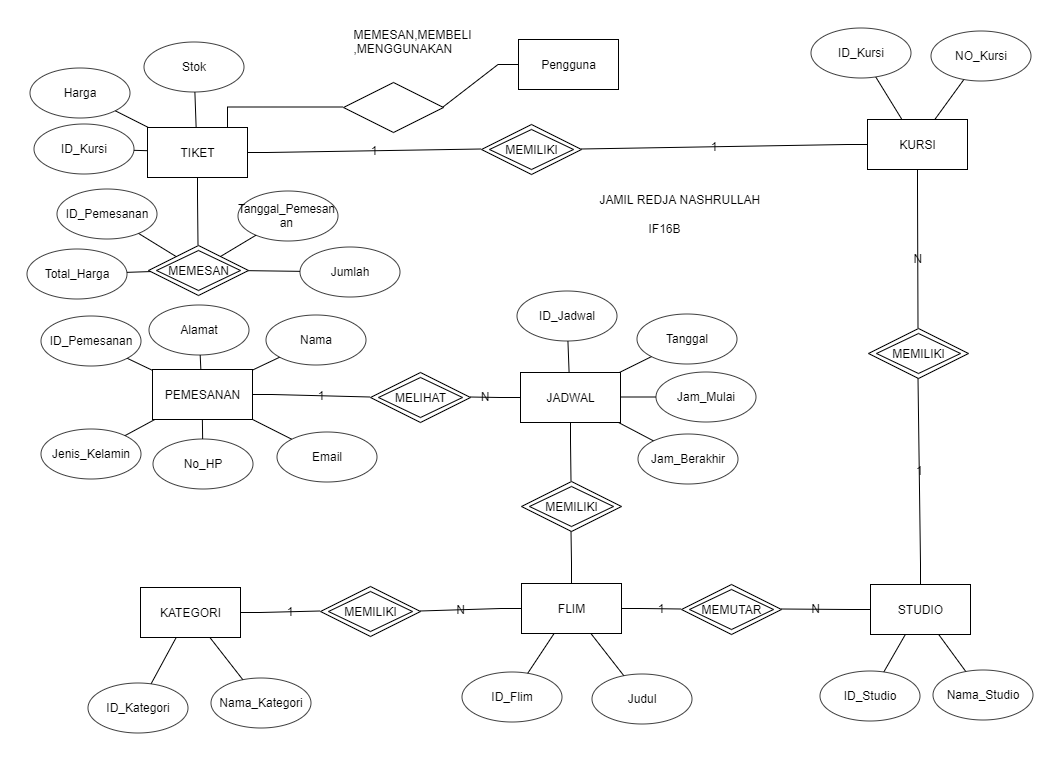
Entity Relationship Diagram (ERD) Penjualan Tiket Bioskop Online PT. Cinema: Sebuah Analisis Mendalam

PT. Cinema, sebagai perusahaan terkemuka di industri perfilman Indonesia, memerlukan sistem penjualan tiket online yang handal dan efisien. Sistem ini harus mampu menangani transaksi yang tinggi, memastikan keamanan data, dan memberikan pengalaman pengguna yang positif. Untuk membangun sistem tersebut, diperlukan perencanaan yang matang, termasuk pembuatan Entity Relationship Diagram (ERD) yang komprehensif. Artikel ini akan membahas secara detail ERD untuk sistem penjualan tiket bioskop online PT. Cinema, meliputi entitas, atribut, relasi, dan pertimbangan desain lainnya.
1. Entitas Utama dan Atributnya:
ERD ini akan berfokus pada entitas-entitas utama yang terlibat dalam proses penjualan tiket online. Entitas-entitas tersebut beserta atribut-atributnya dijelaskan sebagai berikut:
a. Pelanggan (Customer):
- CustomerID (PK): ID unik setiap pelanggan. Tipe data: INTEGER, AUTO_INCREMENT.
- NamaLengkap: Nama lengkap pelanggan. Tipe data: VARCHAR(255).
- Email: Alamat email pelanggan. Tipe data: VARCHAR(255), UNIQUE.
- NomorTelepon: Nomor telepon pelanggan. Tipe data: VARCHAR(20).
- TanggalLahir: Tanggal lahir pelanggan. Tipe data: DATE.
- Alamat: Alamat lengkap pelanggan. Tipe data: TEXT.
- Password: Password pelanggan yang dienkripsi. Tipe data: VARCHAR(255).
- StatusKeanggotaan: Menunjukkan status keanggotaan pelanggan (misalnya: Reguler, Gold, Platinum). Tipe data: ENUM.
- TanggalRegistrasi: Tanggal pelanggan mendaftar. Tipe data: TIMESTAMP.


b. Film (Movie):
- MovieID (PK): ID unik setiap film. Tipe data: INTEGER, AUTO_INCREMENT.
- JudulFilm: Judul film. Tipe data: VARCHAR(255).
- Genre: Genre film (misalnya: Action, Comedy, Drama). Tipe data: VARCHAR(255).
- Sutradara: Nama sutradara film. Tipe data: VARCHAR(255).
- Durasi: Durasi film dalam menit. Tipe data: INTEGER.
- Sinopsis: Sinopsis film. Tipe data: TEXT.
- Rating: Rating film (misalnya: G, PG, PG-13, R). Tipe data: VARCHAR(10).
- PosterFilm: Path ke gambar poster film. Tipe data: VARCHAR(255).
- TanggalRilis: Tanggal rilis film. Tipe data: DATE.

c. Bioskop (Cinema):
- CinemaID (PK): ID unik setiap bioskop. Tipe data: INTEGER, AUTO_INCREMENT.
- NamaBioskop: Nama bioskop. Tipe data: VARCHAR(255).
- AlamatBioskop: Alamat bioskop. Tipe data: TEXT.
- Kota: Kota tempat bioskop berada. Tipe data: VARCHAR(255).
- JumlahStudio: Jumlah studio di bioskop tersebut. Tipe data: INTEGER.
d. Studio (Studio):
- StudioID (PK): ID unik setiap studio. Tipe data: INTEGER, AUTO_INCREMENT.
- CinemaID (FK): ID bioskop tempat studio berada. Tipe data: INTEGER.
- NomorStudio: Nomor studio. Tipe data: VARCHAR(10).
- KapasitasKursi: Kapasitas kursi di studio tersebut. Tipe data: INTEGER.
e. Jadwal Tayang (Showtime):
- ShowtimeID (PK): ID unik setiap jadwal tayang. Tipe data: INTEGER, AUTO_INCREMENT.
- MovieID (FK): ID film yang diputar. Tipe data: INTEGER.
- StudioID (FK): ID studio tempat film diputar. Tipe data: INTEGER.
- CinemaID (FK): ID bioskop tempat film diputar. Tipe data: INTEGER.
- TanggalTayang: Tanggal tayang film. Tipe data: DATE.
- WaktuTayang: Waktu tayang film. Tipe data: TIME.
- HargaTiket: Harga tiket untuk jadwal tayang tersebut. Tipe data: DECIMAL.
f. Transaksi (Transaction):
- TransactionID (PK): ID unik setiap transaksi. Tipe data: INTEGER, AUTO_INCREMENT.
- CustomerID (FK): ID pelanggan yang melakukan transaksi. Tipe data: INTEGER.
- TanggalTransaksi: Tanggal transaksi. Tipe data: TIMESTAMP.
- TotalHarga: Total harga transaksi. Tipe data: DECIMAL.
- MetodePembayaran: Metode pembayaran yang digunakan (misalnya: Kartu Kredit, GoPay, OVO). Tipe data: VARCHAR(255).
- StatusTransaksi: Status transaksi (misalnya: Pending, Success, Failed). Tipe data: ENUM.
g. Tiket (Ticket):
- TicketID (PK): ID unik setiap tiket. Tipe data: INTEGER, AUTO_INCREMENT.
- TransactionID (FK): ID transaksi tempat tiket dibeli. Tipe data: INTEGER.
- ShowtimeID (FK): ID jadwal tayang tiket. Tipe data: INTEGER.
- NomorKursi: Nomor kursi yang dipesan. Tipe data: VARCHAR(10).
2. Relasi Antar Entitas:
Relasi antar entitas di atas dijelaskan sebagai berikut:
- One-to-many (1:N) antara Customer dan Transaction: Satu pelanggan dapat melakukan banyak transaksi.
- One-to-many (1:N) antara Movie dan Showtime: Satu film dapat memiliki banyak jadwal tayang.
- One-to-many (1:N) antara Cinema dan Showtime: Satu bioskop dapat memiliki banyak jadwal tayang.
- One-to-many (1:N) antara Studio dan Showtime: Satu studio dapat memiliki banyak jadwal tayang.
- One-to-many (1:N) antara Transaction dan Ticket: Satu transaksi dapat memiliki banyak tiket.
- One-to-many (1:N) antara Showtime dan Ticket: Satu jadwal tayang dapat memiliki banyak tiket.
- One-to-many (1:N) antara Cinema dan Studio: Satu bioskop dapat memiliki banyak studio.
3. Diagram ERD:
(Sayangnya, saya tidak dapat membuat diagram visual di sini. Namun, Anda dapat menggunakan software seperti Lucidchart, Draw.io, atau ERwin untuk membuat diagram ERD berdasarkan deskripsi entitas dan relasi di atas. Diagram tersebut akan menunjukkan entitas sebagai kotak, atribut sebagai oval di dalam kotak, dan relasi sebagai garis yang menghubungkan kotak-kotak entitas.)
4. Pertimbangan Desain Tambahan:
- Normalisasi Database: Database harus dinormalisasi untuk menghindari redundansi data dan memastikan integritas data.
- Keamanan Data: Sistem harus menerapkan mekanisme keamanan yang kuat untuk melindungi data pelanggan dan transaksi. Ini termasuk enkripsi password dan penggunaan protokol HTTPS.
- Skalabilitas: Sistem harus mampu menangani peningkatan jumlah pengguna dan transaksi di masa mendatang.
- Integrasi Pembayaran: Sistem harus terintegrasi dengan berbagai metode pembayaran online.
- Pengelolaan User Role: Sistem memerlukan pengaturan role user yang berbeda (misalnya: admin, kasir, pelanggan).
- Laporan dan Analitik: Sistem harus menyediakan laporan dan analitik yang berguna untuk manajemen PT. Cinema.
- Pengujian Sistem: Sistem harus diuji secara menyeluruh sebelum diluncurkan untuk memastikan kinerjanya yang optimal dan ketiadaan bug.
5. Kesimpulan:
ERD yang dijelaskan di atas memberikan kerangka kerja yang komprehensif untuk membangun sistem penjualan tiket bioskop online PT. Cinema. Dengan perencanaan yang matang dan implementasi yang tepat, sistem ini dapat meningkatkan efisiensi operasional, meningkatkan kepuasan pelanggan, dan memberikan keuntungan bisnis yang signifikan. Pertimbangan desain tambahan yang telah dijelaskan harus diperhatikan untuk memastikan sistem yang handal, aman, dan skalabel. Proses pengembangan sistem ini harus melibatkan tim yang terdiri dari analis sistem, programmer, dan penguji kualitas untuk memastikan keberhasilan proyek. Dengan sistem yang terintegrasi dan efisien, PT. Cinema dapat memperluas jangkauan pasarnya dan meningkatkan pendapatannya. Perlu diingat bahwa ERD ini merupakan representasi awal dan dapat dimodifikasi sesuai dengan kebutuhan dan perkembangan bisnis PT. Cinema di masa mendatang. Penting untuk melakukan iterasi dan penyempurnaan secara berkala untuk memastikan sistem selalu relevan dan optimal.



